糖尿病患者的伤口因血管病变、神经损伤和慢性炎症形成恶劣微环境,导致愈合和功能重建面临巨大临床挑战。传统电刺激虽能促进细胞增殖迁移、减轻炎症、调节血液循环以加速愈合,但其存在刚性金属电极易引发炎症感染、外部电源设备庞大且需有线连接、操作复杂及成本高等问题,且患者因感觉神经受损难以感知伤口危险状态,增加了创面护理的难度和经济负担。

近日,东华大学纺织学院毛吉富研究员、生物与医学工程学院张倩副研究员作为共同通讯在《先进功能材料》(Advanced Functional Materials)上在线发表题为《纳米互锁增强型电活性敷料:基于电磁感应加速糖尿病伤口愈合及微环境监测》(Nano-Interlocking Enhanced Electroactive Dressing: Electromagnetic Induction for Accelerated Diabetic Wound Healing and Wound Microenvironment Monitoring)的研究论文。研究团队开发了一种基于电磁感应供电的电活性敷料,可实现无线电刺激治疗和伤口微环境监测。静电纺丝与静电喷雾技术的集成促使Ti3C2Tx MXene与聚己内酯纤维之间形成的纳米互锁结构,赋予该敷料优异的导电性(电导率≈3.5 Scm-1)。在旋转磁场作用下,该敷料可产生10.8 μA的无线微电流,其激活了促愈合通路(钙信号通路、TGF-β、PI3K-AKT、PPAR、轴突导向和Wnt等细胞信号通路),同时抑制炎症通路(TNF和NF-κB细胞信号通路)。这种对细胞行为和免疫微环境的双重调控,与对照组相比,可使创面愈合速度提升约 36.3%,神经再生速度提升约 283.8%。该敷料还能监测创面的生理参数(包括温度、应变和渗出液),实现及时精准的创面护理,推动了电磁感应生物医学和个性化医疗的发展。

图1 电活性敷料基于电磁感应促进糖尿病伤口愈合及微环境监测

图2 电活性纤维膜的制备与表征

图3 电活性纤维膜的机械性能和无线微电流测试

图4 电活性纤维膜的体外诊断监测功能

图5 电活性纤维膜基于电磁感应产生的无线电信号对细胞行为的调控

图6 基于电磁感应诱导的无线微电流促进糖尿病伤口快速愈合

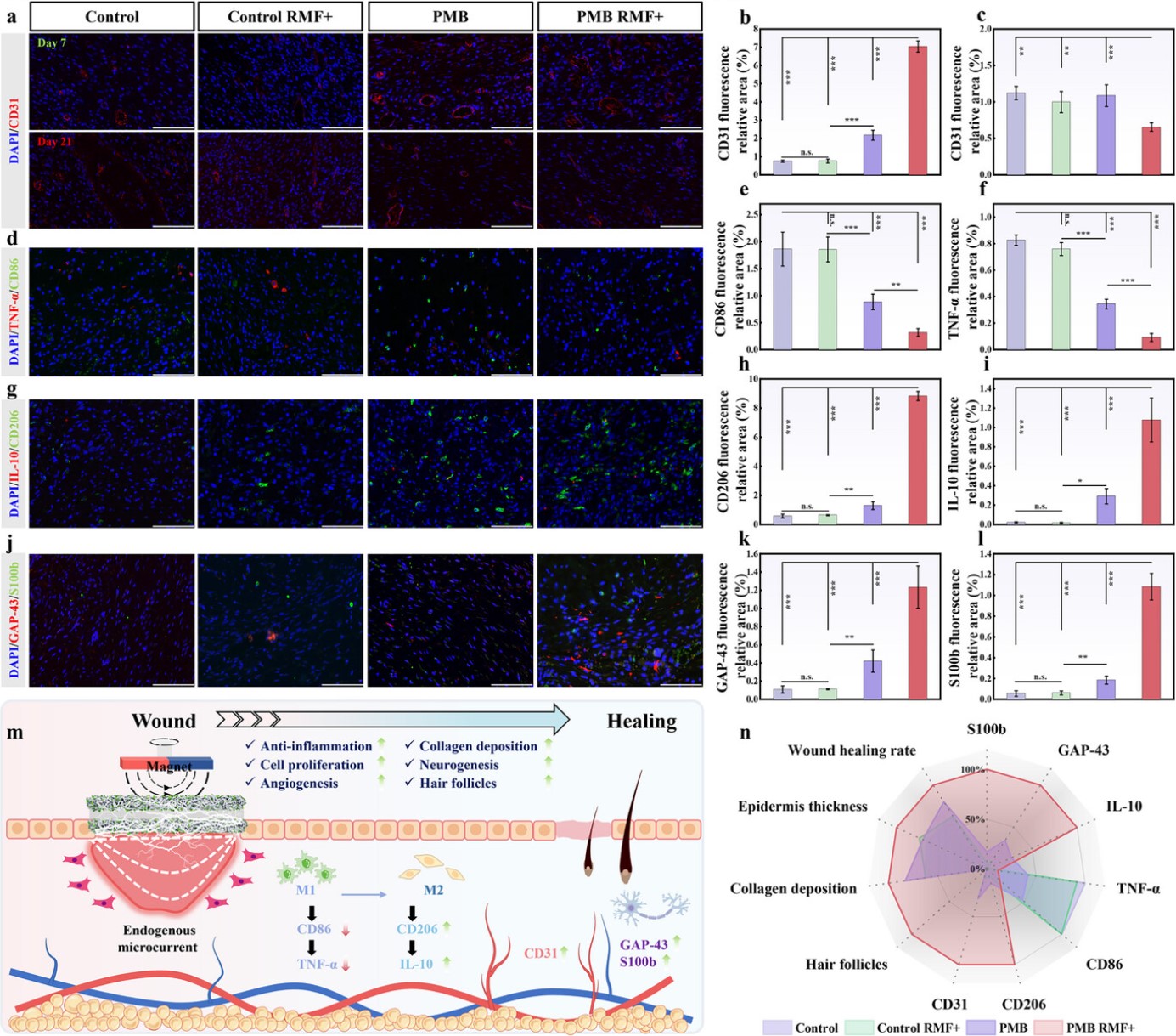
图7 伤口愈合的免疫荧光分析

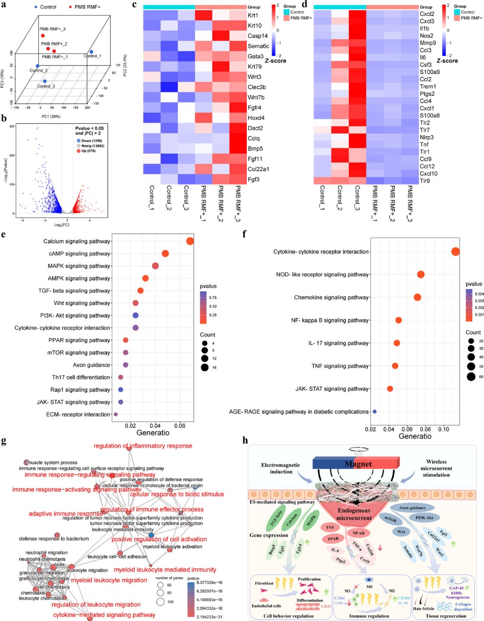
图8 伤口组织RNA序列检测分析
本研究成功开发了一种基于电磁感应的无线、自供电、电活性敷料,其有助于糖尿病伤口的快速愈合和功能性皮肤重建,并能够监测伤口微环境变化。Ti3C2Tx MXene与PCL纤维之间形成的纳米互锁结构使敷料具有优异的机械性能和导电性。体内/外研究表明,电活性纤维膜基于电磁感应原理产生的无线微电流有效调控了细胞行为(增殖、迁移和分化)。RNA测序结果证明多种信号通路如钙、TGF-β、PI3K-AKT、PPAR和Wnt被激活,并下调TNF、NF-kappa B和 IL-17 信号通路。这导致相关基因的表达发生变化和细胞因子的释放,从而减轻炎症反应,促进细胞外基质重塑、伤口愈合、神经和毛囊等皮肤附属物的再生。此外,利用电活性纤维膜对温度、应变和渗出液的电阻响应性,成功实现了对伤口微环境生理信号的监测,为智能医疗在提高伤口护理管理的精确性和效率方面的进步做出了重大贡献。该策略拥有便携、无创、无线的优势,并具有监测能力,凸显其在糖尿病患者伤口愈合中的巨大应用潜力。
论文信息:F. Zhou, L. Wei, L. Tang, M. Shan, Z. Wang, J. Peng, Z. Zhang, X. Liu, Q. Zhang, F. Wang, L. Wang, J. Mao, Nano-Interlocking Enhanced Electroactive Dressing: Electromagnetic Induction for Accelerated Diabetic Wound Healing and Wound Microenvironment Monitoring. Adv. Funct. Mater. 2025, e08829.
原文链接:https://doi.org/10.1002/adfm.202508829